千年赶一街,一街赶千年
2026年大理“三月街”民族节
将于5月1日至5月7日
在大理白族自治州大理市举办
这场始于唐代、跨越1300余年的年度大集
不仅是大理地区最为隆重的传统佳节
也是白族传统的民间物资交流和文娱活动盛会
2008年,大理“三月街”
被列入第二批国家级非物质文化遗产名录

节日期间
赛马竞技、文艺展演
特色市集、山歌对唱
等精彩内容
汇聚苍山脚下、洱海之滨
续写千年商贸与人文交融的盛景
收好这份攻略
带你轻松玩转“三月街”
感受浓郁的民族风情
品味热气腾腾的节日烟火
不能亲临现场?
别急
云南网直播带您“云赶街”!

扫码预约直播



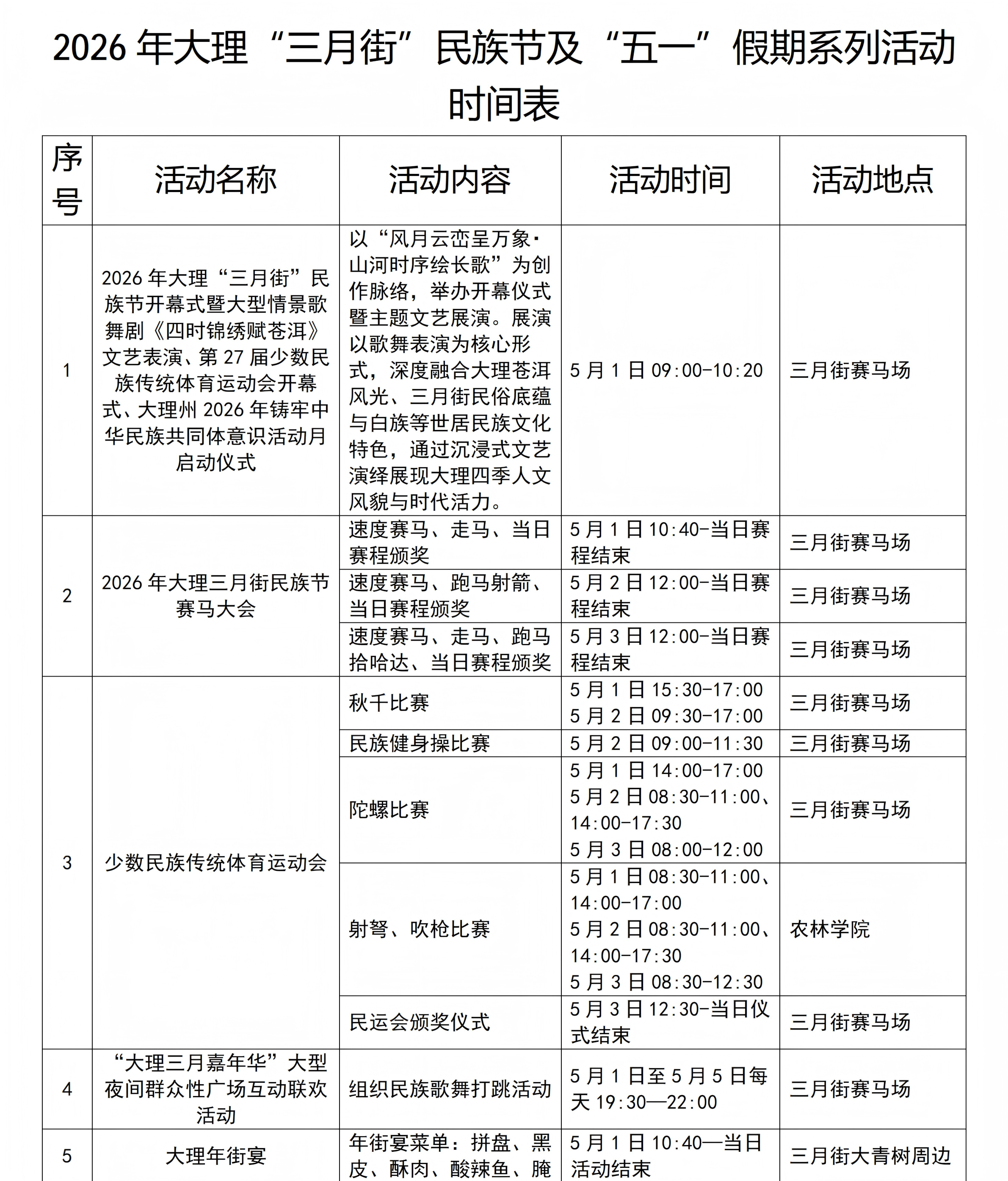
5月1日上午9时,开幕式文艺演出大型情景歌舞剧《四时锦绣赋苍洱》将在赛马场震撼开演。演出分为“春启苍洱·风起轻拂千垄青”“夏炽山河·碧浪欢歌汇百川”“秋颂丰年·金穗千重映月圆”“冬藏万象·雪幕丹青绘世安”4个篇章,通过60分钟的表演,以大理四季流转为脉络,用情景与歌舞交融的形式,绘就一幅大美大理的诗意长卷。


赛马大会是“三月街”最令人热血沸腾的活动。历史上马匹交易是“三月街”的核心内容。为促进马匹交易,大理国时期设立了“马擂”,后演变为白族赛马的传统。如今的赛马大会已发展为全国性的专业赛事。赛马大会在大理古城西侧的赛马场举行,5月1日上午开幕式一结束,激烈的赛马大会便将拉开战幕。目前,已有超过10支马队、近100匹骏马报名参赛。届时,骑手们将在马背上驰骋腾跃,尽显马背上的激情与风采。
观赛指南:赛马场免费入场,但建议提前到场,7点左右就人满为患了!观赛时可自备水和小零食补充体力。不能亲临现场也别急,开幕式当天云南网将全程线上直播,一起领略马背上的“速度与激情”。
今年三月街展位按业态功能分区布局,实行划行归市与统一管理,整个街区划分为9大主题展区:十二县市区展区、云南好物区(A1-A5)、中药材区(B1-B2)、非遗美食区(C)、名特优街区(D)、红木家具生活区(E)、牌坊前广场区(F)、黄焖鸡区(G)及南街搭建区(H)。9大展区各有各的精彩,吃、逛、买一站搞定。

十二县市区展区:一站吃遍整个大理州,不用环洱海,不用翻山越岭,“三月街”直接把大理州12县市的看家特产搬到你面前,堪称“吃货天堂”+“伴手礼博览会”!

云南好物区(A1-A5):带你一站式解锁云南各地精选好物。
中药材区(B1-B2):“三月街”最早就是“药街”,如今更是年轻人争相打卡的“养生局”。当归、重楼、三七、天麻、藏红花、贝母……大理千余种药材齐聚,还有缅甸琥珀、老挝血竭等跨境药材,种类全、品质好,自家煲汤、送礼都合适。

非遗美食区(C):各种非遗美食和特色风物,边逛边吃才是正确“打开方式”。
名特优街区(D):汇集大理各地特色农产品、非遗好物、网红伴手礼等,一站式选购大理特产,逛吃囤货两不误。
红木家具生活区(E):各种木制家具和摆件,是选购中式家具与传统工艺好物的专属区域。
牌坊前广场区(F):是赶街入口的热闹开场。

黄焖鸡区(G):三月街“人气顶流”,猛火现炒,老远就被香味狠狠吸引。
南街搭建区(H):街边散摊荟萃区,各种日用百货、生活杂物一站式淘。
“三月街”的美食,就是一天从早吃到晚,把大理特色美食和各地小吃从头尝到尾的流动盛宴。
硬菜担当,经典必打卡
永平黄焖鸡:三月街“顶流”,猛火现炒,肉质香嫩,焦香入味,下饭神菜。
大理酸辣鱼:酸辣提鲜,酸爽开胃,汤汁拌饭简直一绝。

大理生皮:火烧鲜香,蘸上秘制蘸水,传统风味拉满。

烤乳扇:云南十八怪,玫瑰酱裹满,趁热吃奶香酥脆。
喜洲粑粑:大理传统风味小吃,有甜、咸两种口味,外皮酥脆,馅料超足,一口满足味蕾。

凉鸡米线/南涧油粉/漾濞卷粉:搭配各种调料,酸甜麻辣,清爽解腻,逛吃必备。
稀豆粉:一碗热乎乎的稀豆粉加上金黄酥脆的油条,堪称顶配早餐。
洱源梅果:雕梅最具特色,以青梅为原料,经过雕刻、腌制等工艺制作,酸甜可口,开胃消食。

凉虾冰粉:凉虾、冰粉与玫瑰红糖浆的神奇组合,清甜解暑,解辣神器。

除了大理本地风味,三月街还汇集了来自全国各地的特色小吃:天津煎饼果子、武汉热干面、四川酸辣粉……主打一个吃得尽兴。
重磅体验:年街宴
今年,大理特别推出“年街宴”,5月1日当天,百桌长席将于三月街对歌台对面的广场开席。黑皮、炸乳扇、酸辣鱼……十道大理地道风味悉数登场,以一席地道白族风味,盛邀四海宾朋共赴文旅盛宴。
自驾:
由于大凤路紧邻大理古城,节日期间车流、人流密集,通行压力较大,自驾前往三月街主会场的市民、游客也可以通过弘圣路(苍山大道)进入三月街区域。
附近停车场可选择大理王宫停车场、三月街北停车场、大理古城景区停车场(西门)、桃溪雅苑停车场等。同时,交管部门在弘圣路、大凤路原有停车泊位的基础上,还临时开辟了约1000个临时泊位,护航自驾游客安心停车、舒心赶街。

公交车:
绿色低碳赶街,优选公共交通!无需操心找车位、不用堵车耗时间,市民游客可搭乘公交,轻松直达三月街主会场,省心又高效。
市民游客可以选择乘坐4路(州民族中学↔大理西门生态停车场)、8路(火车站↔大理王宫生态停车场),以及旅游公交快线(火车站↔大理西门生态停车场)到达三月街主会场。
“三月街”民族节期间,三条公交线路统一延长运营时段,首末班调整为早6:30至晚21:30。
同时,8路公交车、旅游公交快线新增专属上下客点位,除了现有的公交车场外,大理站出站口东侧停车场也可乘车。
注意:三月街期间,部分路段将实施交通管制。请提前了解路况信息,合理规划路线,安心出行。
防晒:大理紫外线较强,外出请备好SPF50+防晒霜、墨镜、帽子等防晒用品。
拍照:苍山门城墙可俯瞰全景,赛马场可抓拍骑手英姿,都是绝佳取景点。
穿着:大理春季昼夜温差大,建议穿轻便衣物并备外套;舒适运动鞋是赶集必备。
扫货:同类商品多走几家询价,心中有数再下手。5月1日开幕式当天最热闹,各类商品最齐全;5月7日最后一天可捡漏。
文明赶街:三月街人流量大,清洁压力重。请将垃圾投入指定垃圾桶,不随地丢弃果皮、竹签、餐盒等。
千年街市,今朝依旧
无论是一睹赛马场上的速度与激情
还是在黄焖鸡的香气里感受市井烟火
抑或徜徉非遗好物、地道风味之间
探寻白族文化的深厚底蕴
带上这份攻略
一起奔赴这场跨越千年的烟火之约
编辑:杨吉娟
策划:陈卓
资料来源:大理市委宣传部、大理市融媒体中心


